- 艾寶物聯(lián)IOBOV? ─ 工業(yè)無線測控專家
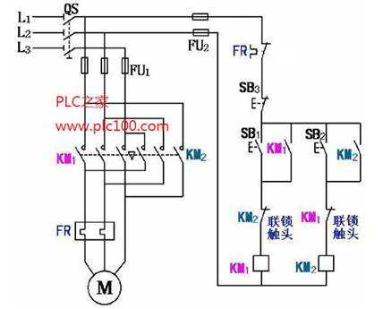
什么是互鎖(聯(lián)鎖)?畫出異步電動機接觸器聯(lián)鎖正反轉控制線路來說明,并在圖中標明聯(lián)鎖觸頭。
在一個接觸器得電動作時,通過其常閉輔助觸頭使另一個接觸器不能得電動作的作用叫聯(lián)鎖(或互鎖)。

三相異步電動機接觸器聯(lián)鎖的正反轉控制線路
為了保證一個接觸器得電動作時,另一個接觸器不能得電動作,以避免電源的相間短路,就在正轉控制電路中串接了反轉接觸器KM2的常閉輔助觸頭,而在反轉控制電路中串接了正轉接觸器KM1的常閉輔助觸頭。